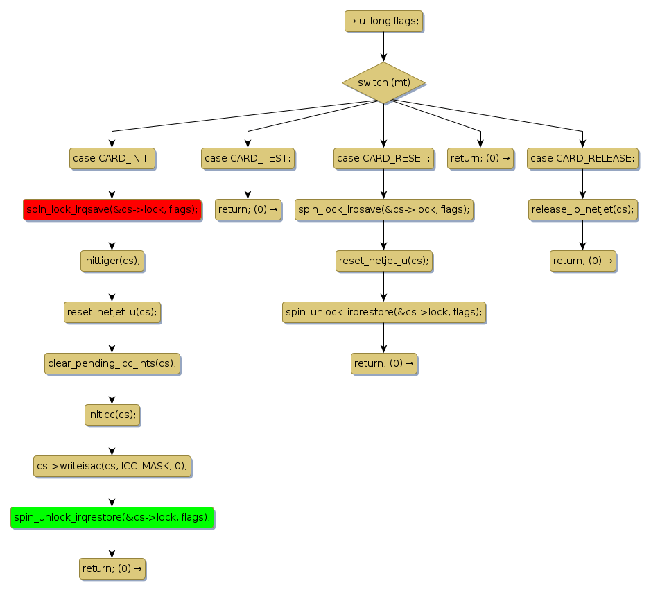
Instance Verification Kit (IVK)
spin lock @ [3287+36+/linux-3.19-rc1/drivers/isdn/hisax/nj_u.c]
Instance Signature: lock
|
The Matching Pair Graph:
|
|
Function Name
|
Control Flow Graph (CFG)
|
Events Flow Graph (EFG)
|
Source Correspondence
|
|
NETjet_U_card_msg
|
|
|
[2976+17+/linux-3.19-rc1/drivers/isdn/hisax/nj_u.c]
|